首页 > 新闻中心 > 公司快讯
我公司1项发明专利喜获第一届黑龙江省专利优异奖
宣布日期: 2022-10-19 00:00:00
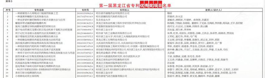
克日,,凭证《黑龙江省专利奖评奖步伐》,,通过网上申报、推荐、专家评审、审核确定、公示等程序,,第一届黑龙江省专利奖评选效果已正式揭晓,,我公司发明专利“小型核电站用主泵结构(ZL 201410219714.1)”喜获第一届黑龙江省专利优异奖,,再创佳绩。。
此项发明的奇异之处在于解决了在泵内部被抽送介质从双层套筒的环腔经180°拐弯后经由叶轮吸入后,,再经导叶倾轧到双层套筒的内筒中,,完成泵的事情的特殊设计要求。。即改变了通例水泵的设计结构和思绪,,泵的收支口在统一偏向,,并且是相互套在一起的同心双层套筒结构,,泵的吸入口为压力容器双层套筒的外筒与压力容器双层套筒的内筒之间的环腔,,倾轧口为双层套筒的内筒,,泵和驱新葡的京集团8814置共用一根轴,,驱新葡的京集团8814置旋转,,发动叶轮从压力容器双层套筒的外筒把介质通过入口导叶吸入,,再通过出口导叶把介质打到压力容器双层套筒的内筒中。。
鼎力大举生长绿色能源是国家“十四五”所确定的重点专项之一。。该发明被首次应用在绿色能源海内首台ACP100小型反应堆“玲龙一号”核电站上,,为核电站要害主装备自主化打下了坚实的基础。。在经济效益方面,,未来10年海内将会有10多座100MW小型反应堆核电机组的建设,,将给企业带来约6亿人民币的核主泵市场份额。。在社会效益方面,,切合国家的“双碳”政策要求,,推进了核电要害主装备的国产化和国家经济清静,,其潜在的社会效益不可估量。。

